PRESS CENTER
新闻中心
|
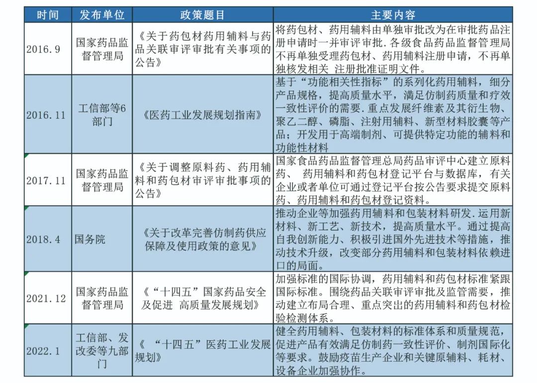
药用辅料行业的现状与明天转自:凯莱英(127.450, 1.15, 0.91%)Asymchem 药用辅料是药物制剂的基础材料和重要组成部分,是保证药物制剂生产和发展的物质基础,在制剂剂型和生产中起着关键作用。它不仅赋予药物一定剂型,而且与提高药物疗效、降低不良反应有显著关系,其质量可靠性和多样性是保证剂型和制剂先进性的基础。 据Precedence Research数据显示,2021年全球药用辅料市场规模高达88.5亿美元,2022年为93.3亿美元,预计到2030年,将以5.39%复合年增长率增至142亿美元。 图1.全球2021-2030年药用辅料市场规模预测 ![]() 我国药用辅料产业起步比较晚,在药品制剂总产值中,药用辅料约占3%~5%,相较国际上10%~20%的占比仍有提升空间,行业尚处于起步阶段,在当前药用辅料政策接轨国际、药品一致性评价、全国集采、国家鼓励发展高端制剂等机遇下,行业具备高增长潜力。2021年我国药用辅料市场规模约775亿,预计到2025年市场规模突破1000亿,2021-2025年复合增长率达7%。 图2.我国2019-2025年药用辅料市场规模及预测 来源:观研报告近年来,国家政府高度重视药用辅料的发展,《医药工业发展规划指南》、《关于改革完善仿制药供应保障及使用政策的意见》、《“十四五”医药工业发展规划》等政策不断出台支持国内药用辅料行业高质量发展,以满足制剂国际化要求。2021年12月,国家药品监督管理局发布“十四五”国家药品安全及促进高质量发展规划,提出加强标准的国际协调,药用辅料和药包材标准紧跟国际标准。围绕药品关联审评审批及监管需要,推动建立布局合理、重点突岀的药用辅料和药包材检验检测体系。2022年1月30日,工信部等9部门联合印发《“十四五”医药工业发展规划》,强调了要加快高端制剂产品创新和产业化技术,对辅料的功能性提出了更高的要求,明确指出将进一步规范药用辅料、包材等领域的标准体系和质量规范,不断提升我国医药制造水平。 表1.近年来国内药用辅料政策发布情况 来源:公开资料,凯莱英整理2023年3月,WHO发布了新的《药用辅料GMP (QAS/23.921) 》草案,该文件对药用辅料生产过程中的GMP规范,包括质量管理、投诉召回退货、质量审计、清洁卫生、文件记录、设备设施、验证与确认、生产管理等作了详细要求。 药用辅料根据作用和用途可分为四大类。注射剂的辅料是抗氧化剂、助溶剂和等渗调节剂等;口服固体类制剂的辅料是润滑剂、填充剂、黏合剂和稀释剂等;口服液体制剂的辅料是分散剂、稳定剂和助悬剂等;外用药的辅料是抗黏着剂、矫味剂、抛射剂等。 目前,我国正在使用的药用辅料数量为540余种,美国和欧洲正在使用的药用辅料品种数量分别约为1500种、3000种,差距较大。从市场规模来看,微晶纤维素和预胶化淀粉在内的聚合物是行业最大的细分市场,占比高达44%。排名第二的药用辅料产品是糖,市场份额占比约为30%。 据不完全统计,我国现有内资的药用辅料生产企业约470家,其中专业从事药用辅料生产的企业仅占 23%,化工企业约占 17%,食品与其他企业约占 60%,竞争格局较为分散。规模较大的生产企业主要有山河药辅(13.940, -0.22, -1.55%)、威尔药业(25.480, 0.08, 0.31%)、尔康制药(3.130, 0.00, 0.00%)(维权)等,整体而言,国内药用辅料市场还有较大的成长空间。目前我国已有多家辅料生产企业开始集中功能性辅料研发,以辅料创新为基础建设带动制剂型升级。预计未来行业产业集中度将逐步提高。 药用辅料已经成为制约中国医药(12.160, -0.15, -1.22%)制剂发展的瓶颈,加大对药用辅料的研究和应用力度,鼓励和促进药用辅料行业的健康快速发展,已成为国家医药行业主管部门、专业科研机构和企业界的共识。 药用辅料的高质量发展需要完善的基础设施、高质量的配套产业、良好的生产管理、强大的创新驱动力(2.940, -0.02, -0.68%)和优秀的专业技术人才队伍等。随着全球化的发展,中国凭借成本优势、充足的技术人员、丰富的生产经验、巨大的市场潜力,已经成为全球制药产业转移的重点地区,必将带动药用辅料市场规模的增长。生产高附加值药用辅料企业,特别是新型药用辅料产品,凭借规模、产品、质量、技术等方面的优势可以获得较高的市场占有率高和较高的利润。 展望未来,专业药用辅料将逐步替代非专业药用辅料,向“生产专业化、品种系列化、应用科学化、服务优质化”等方向发展。此外,复合辅料也将是药用辅料产品的发展方向之一。 参考资料: 1. https://www.sohu.com/a/618857951_730526 2. 20221231-东方证券(10.300, -0.01, -0.10%)-中小市值行业药用辅料:行稳致远,东风渐暖 3. 贺刘莹,杨锐等. 高端药物制剂用特殊功能辅料的研究进展. 中国药学杂志,2023 4. https://www.chinairn.com/news/20230116/11542027.shtml 5. https://www.chinairn.com/hyzx/20230112/174358880.shtml |



