专业的
药用辅料
供应商
Professional pharmaceutical excipients supplier
产品
产品
搜索
专业 优质 高效
WE ARE MORE PROFESSIONAL AND MORE EFFECTIVE.THE MOST PROFESSIONAL HEALTH GUARD
昌吉辅生物
首页
走进我们
产品中心
新闻中心
学术交流
联系我们
产品技术
1
2
首页
>>
产品技术
>>
水包油乳膏基质小试
详细内容
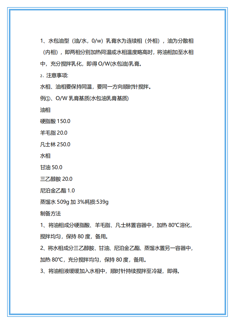
水包油乳膏基质小试
时间:2025-01-09
【转载】
水相辅料:
油相辅料:
试验步骤如下:
配方如下:
上一篇
油包水乳膏基质小试
下一篇
栓剂配方实例
技术支持:
CLOUD
|
管理登录